compresseur Dynamique Simple avec contrôle doux et un son chaleureux
sur
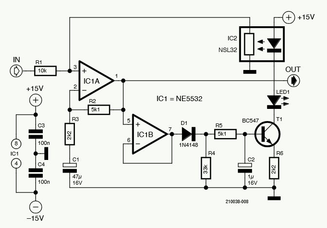
Le cœur du circuit du compresseur, illustré à la figure 1, est IC2, un optocoupleur résistif NSL-32. La valeur de la résistance à l'intérieur de l'appareil dépend de la quantité de lumière produite par sa LED intégrée qui brille dessus. De cette façon, la valeur de la résistance peut varier d'environ 500 kΩ (éteint) à 500Ω (allumé). Ce type d'élément photorésistif est également appelé vactrol. Ils sont largement utilisés dans les applications audio, telles que les compresseurs, les filtres et les générateurs d'enveloppe, où leur temps de réponse lent et leur comportement "doux" sont appréciés pour leurs qualités musicales.
La résistance d'IC2 et R1 forment un atténuateur dépendant de la lumière. Quand le signal devient trop fort, la LED à l'intérieur d'IC2 s'allume. Cela réduira la valeur de la résistance d'IC2, atténuant le signal d'entrée. Le plus fort ...
