Circuit : émetteur test FM stéréo
sur
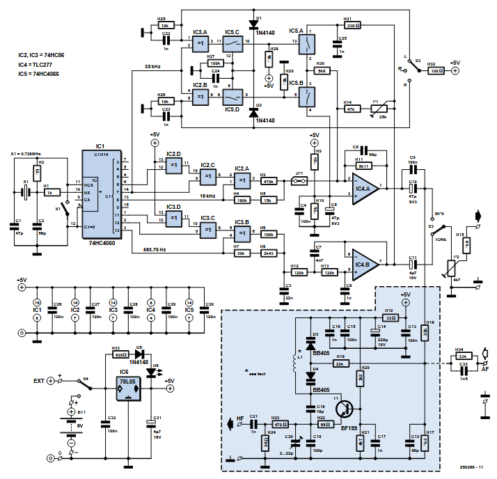
Circuit
Le circuit a été présenté pour la première fois par Jo Becker dans le numéro de Elektor de juin 2006. Le générateur de signaux de test se distingue par sa précision et par la façon ingénieuse dont il crée les formes d’onde en utilisant uniquement de la logique HCMOS standard au lieu de circuits intégrés spéciaux. Cadencé par un quartz de 9,728 MHz, il génère des signaux audio à l’aide de compteurs et de logique, avec des sorties commutables entre un signal à faible distorsion et un signal de base. L’oscillateur FM fonctionne librement tout en restant stable autour de 100 MHz, avec un réglage grossier par changement de condensateurs et un réglage fin de ±300 kHz. Avec une sortie audio allant jusqu’à 2 Vpp et une sortie RF de 12 mV sur 50 Ω, il alimente facilement les récepteurs pour une performance maximale du rapport signal/bruit.
Le circuit imprimé
Le circuit imprimé comporte un plan de masse sur toute la face des composants. La seule bobine (L1) doit être montée sans espace entre ses spires et la carte.
Pour une utilisation occasionnelle en laboratoire, le montage ne nécessite pas de boîtier. Les connexions des interrupteurs (S1–S4) sont accessibles via des connecteurs, ce qui permet de les remplacer aisément par de simples cavaliers. Le réglage du niveau de sortie (P2) s’effectue au moyen d’un trimmer monté sur la carte. Un connecteur BNC pour la sortie FM peut être soudé directement sur la carte près de R24. Ainsi, lorsqu’il est utilisé sans boîtier, tous les composants (sauf la pile) restent solidement fixés au circuit imprimé.
Le projet original d’émetteur de test FM stéréo
L’article original, « Émetteur test FM stéréo : signaux FM VHF et audio », est paru dans Elektor en juin 2006. Vous pouvez lire l’article gratuitement pendant les deux semaines suivant la publication de ce post. Si vous réalisez votre propre circuit, partagez-le sur la plateforme Elektor Labs !Note de la rédaction : cet article est paru pour la première fois en 2006. En raison de l’ancienneté du projet, certains composants ou produits peuvent ne plus être disponibles, et certaines techniques de conception peuvent sembler datées. Toutefois, nous pensons que ce projet saura vous inspirer pour concevoir vos propres réalisations à l’avenir.

Discussion (0 commentaire(s))