Découvrez comment un gradateur à deux bornes permet un contrôle efficace et précis des LED, des lampes et des éléments chauffants sans câblage supplémentaire. La modulation de largeur d’impulsion (PWM) surpasse les rhéostats traditionnels dans les applications modernes d’éclairage et de commande de moteurs.
Découvrez comment une conception de variateur à deux bornes offre un contrôle efficace et précis des LED, des lampes et des éléments chauffants sans câblage supplémentaire. La modulation de largeur d'impulsion (PWM) surpasse les rhéostats traditionnels dans l'éclairage et le contrôle des moteurs modernes. Regardons de plus près.
Aperçu du projet
Les rhéostats sont inefficaces pour contrôler le courant en raison des pertes thermiques et de leur incompatibilité avec le comportement non linéaire des LED. La modulation de largeur d'impulsion (PWM) fournit une méthode plus efficace pour ajuster l’intensité lumineuse, le chauffage ou la vitesse d’un moteur. Les variateurs traditionnels à trois bornes nécessitent un fil supplémentaire, mais une conception à deux bornes se connecte en série avec la charge, permettant un courant ajustable sans câblage supplémentaire. Bien que les deux types de variateurs consomment un courant résiduel minime, celui-ci est négligeable par rapport à la charge de fonctionnement. Michael A. Shustov et Andrey M. Shustov ont présenté ce projet en 2017.
Le variateur est en série avec la (ou les) LED et ne nécessite que deux fils.
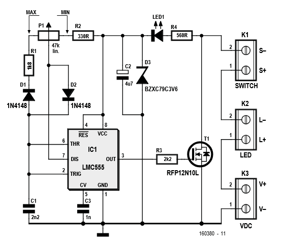
Au cœur du variateur se trouve un circuit intégré minuteur 555, en particulier la version CMOS basse consommation appelée LMC555CN.
La version CC du variateur en série.
« Il est câblé comme un générateur d'impulsions avec un rapport cyclique variable, un circuit bien connu, rien de nouveau sous le soleil », ont noté les concepteurs. « La sortie de IC1 pilote le MOSFET de puissance T1, qui à son tour commute la charge (la LED) en fonction du signal PWM. Le signal PWM a une fréquence d’environ 6 kHz, donc bien trop rapide pour être perçue par l’œil humain. Le rapport impulsion/pause ou cycle de service est ajusté à l’aide du potentiomètre P1 ; les valeurs minimales et maximales pour la largeur d’impulsion sont déterminées par les résistances R1 et R2. »
Jusqu'à ce point, le variateur fonctionne comme un régulateur shunt conventionnel à trois bornes. L’astuce qui élimine une borne consiste à utiliser l’alimentation de la charge elle-même pour alimenter le circuit. Ceci est réalisé en chargeant le condensateur C2 à travers la résistance R4 et la LED1 lorsque le transistor T1 est éteint. La diode Zener D3 limite la tension à 3,6 volts, tandis que la LED1 sert d’indicateur de fonctionnement et de repère pratique dans l’obscurité.
Les concepteurs expliquent que le transistor T1 supporte jusqu’à 100 V et 12 A (bien que le circuit imprimé limite le courant à environ 2,5 A) et devrait utiliser un dissipateur thermique lors de la dissipation de plus de 1 W. Le circuit consomme environ 3,5 mA à 0 % de cycle de service, ce qui peut légèrement allumer certaines LED ; l’ajustement de R2 et R5 peut réduire cet effet, et un interrupteur à K1 peut couper totalement l’alimentation du variateur.
Le variateur à deux bornes peut contrôler des LED, des lampes et des chauffages.
Une deuxième Vversion de variateur ?
Les concepteurs ont également expliqué que le variateur peut être adapté pour une utilisation sur secteur. Mais cela s’accompagne d’un avertissement clair de « danger ».
Pour effectuer l’adaptation, deux défis majeurs doivent être relevés : choisir un transistor de puissance capable de supporter des hautes tensions et convertir l’alimentation AC en DC. Dans l’article, les concepteurs ont donné plus de détails sur la version adaptée du circuit.
« Il transporte des tensions mortelles et peut tuer vous ou quelqu’un d’autre si utilisé sans prendre les précautions appropriées. Ne construisez pas ce circuit », ont-ils averti dans la section concernant le variateur alimenté sur secteur.
L’article original
L’article original, « gradateur à deux bornes commande de LED, lampes et chauffages », a été publié dans Elektor en juillet/août 2017. Vous pouvez lire l’article gratuitement pendant les deux semaines suivant la publication de ce post. Bonne lecture !
Note de la rédaction : Cet article a été publié pour la première fois dans un numéro 2017 d’Elektor. Étant donné l’ancienneté du projet, certains composants pourraient ne plus être disponibles. Cependant, nous pensons qu’il vous inspirera pour démarrer prochainement votre propre projet.
Je m'abonne
Abonnez-vous à la balise thématique Circuits & Circuit Design pour être averti dès qu'une information relative à ce sujet sera publiée par Elektor !
Veuillez saisir votre adresse électronique. Les instructions de réinitialisation de votre mot de passe vous seront immédiatement envoyées par courriel.
Discussion (0 commentaire(s))