Construire son propre étalonneur de haute précision: −10 V à +10 V, 0 à 40 mA, 0,001 %
sur
Lorsqu’on répare ou règle des circuits électroniques, on peut avoir besoin d’une référence de tension ou de courant de haute précision. Pour tester vos montages ou servir de source d'étalonnage pour des appareils tels que multimètres et oscilloscopes, l’étalonneur présenté ici délivre des tensions précises de −10 V à +10 V par pas de 20 µV et des courants précis de 0 à 40 mA par pas de 100 nA.
Projet d’étalonneur
Cet article est basé sur le projet que Vincent Gautier présente sur le site du labo d’Elektor , où l'on peut trouver ou télécharger des informations plus détaillées sur son étalonneur, y compris tous les logiciels, les circuits imprimés et les listes de composants, ainsi que les fichiers d’impression 3D. Une vidéo présentant ce projet est visible à l'adresse .
J'ai acheté un oscilloscope en panne sur eBay. Pour en profiter pleinement après réparation, il fallait l’étalonner avec des tensions et des courants précis. Normalement, les valeurs d'étalonnage nécessaires sont de l'ordre de 1,000 V ou 10,000 mA. Mais pour cet oscilloscope, d’après les procédures d'étalonnage fournies par le fabricant, des références de tension et de courant spécifiques étaient nécessaires : +1,7694 V et −1,7694 V, et 20,253 mA.
Il y a de nombreuses solutions d’étalonnage sur le marché, mais ces appareils dépassent largement mon budget ou n'ont pas la résolution et la précision requises. La solution a donc été pour moi de construire mon propre étalonneur.

Le matériel
Le montage se décompose en six blocs principaux :
- Alimentation électrique
- Référence de tension
- CN/A (Convertisseur Numérique/Analogique) autour de l'AD5791
- Générateur de courant
- Interface Humain-Machine (IHM), avec son microcontrôleur
- Réchauffage pour stabiliser la référence de tension
Le schéma de principe des cinq premiers blocs combinés est présenté à la figure 1. Le réchauffage sera discuté plus tard.
Le module IHM fournit l'interface utilisateur et commande l’étalonneur en réglant la tension de sortie du CN/A. Cette tension est également convertie en un courant de sortie par le générateur de courant ; l'IHM commande le relais K1 via le FET Q1, qui détermine si l’étalonneur délivre une tension ou un courant très précis aux bornes de sortie J6 et J7. La précision est largement déterminée par la référence de tension, qui est une exigence majeure de ce montage.
L'alimentation électrique
L’étalonneur est alimenté par un adaptateur secteur USB fournissant au moins 500 mA. Le 5 V fourni est réparti en trois branches distinctes. L'une alimente directement l'IHM avec le microcontrôleur. La deuxième alimente U1, un régulateur à faible chute (LDO) de 3,3 V pour l'alimentation logique du CN/A (U5 et autour). La troisième branche alimente PS1 : un convertisseur CC/CC symétrique, isolé galvaniquement, avec des sorties de +15 V et −15 V. Ces sorties sont filtrées et alimentent deux régulateurs linéaires (U2 et U3). Les deux régulateurs sont de type à faible taux de chute et à faible bruit. Leurs sorties +13,5 V et −13,5 V sont utilisées pour les étages de sortie du circuit CN/A.
La référence de tension
C'est l'élément le plus important et en même temps le plus critique de ce projet. Si nous avons besoin d'une tension de référence de 10,00000 V avec une précision de ±10 µV, nous voudrions qu'elle se maintienne
indéfiniment à cette valeur et à cette précision ; mais dans le monde réel, ce n'est qu'un vœu pieux. La conception de références de tension précises et stables est une science en soi. Sur le web, il existe des dizaines d'articles et de spécialistes qui discutent de ce sujet afin de repousser les limites de caractéristiques telles que : le bruit, la stabilité en ppm/°C à court et à long terme, l'hystérésis, la FEM thermoélectrique, piézoélectrique etc. a>. Dans votre moteur de recherche préféré, cherchez la Rolls des références de tension : le LTZ1000 avec une dérive de seulement 0,05 ppm/°C . Certains auteurs ont produit des références de tension avec de surprenants et magnifiques circuits imprimés, avec des résistances à très faible coefficient de température dans un boîtier métallique rempli d'huile.
Après avoir testé trois références de tension plus abordables (LTC6655, ADR445, MAX6350ESA), j'ai choisi le MAX6350ESA de Maxim, que j'ai trouvé le plus stable dans le temps avec une sortie de 5 V. Avec les deux ampli-op U10A&B à l'intérieur de l'AD8676 (double ampli-op à faible bruit et faible dérive de tension de décalage), on obtient des références de +10,48 V et −10,48 V (VREF+ et VREF- respectivement). Les résistances R16, R17, R18, R19 et R20 autour de l'AD8676 sont des résistances à faible dérive en température (meilleure que 2 ppm/°C).
Le CN/A autour de l'AD5791
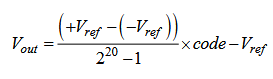
Le CN/A que j'ai sélectionné est un AD5791, choisi pour sa résolution de 20 bits et sa linéarité de 1 ppm. Cette linéarité simplifie l’étalonnage : seuls les points 0 V et 10 V doivent être ajustés. Le schéma autour de l'AD5791 utilise des composants identiques à la carte d'évaluation d'Analog Devices pour ce CN/A . Dans mon projet, le CN/A a des tensions de référence de +10,48 V et −10,48 V, ce qui produit des pas d'environ 20 µV. La tension de sortie peut être calculée en utilisant :

Ou approximativement :
La tension de sortie de l’étalonneur est limitée par logiciel entre −10 V et +10 V. Cela donne une grande aptitude à compenser l'erreur de décalage à 0 V.
La source de courant de précision
Les quatre principaux composants de la source de courant de précision sont U7 (amplificateur de mesure AD8276), Q1 (transistor NPN PZT1222), U8 (amplificateur de précision AD8677) et R10 (100 Ω). Q1 fournit le courant à la charge. Ce courant traverse R10 (résistance shunt), le relais puis se dirige vers la charge testée pour finalement retourner à la masse. La tension aux bornes de R10 mesurée par U8 et U7 est comparée à la tension de référence fournie par le CN/A AD5791. Le courant de la source de sortie est égal à VCN/A / R10, ou VCN/A / 100. Le courant est limité à 40 mA par le logiciel pour éviter la dérive de la mesure de tension dans R10, due à l'échauffement thermique à l'intérieur de R10 et Q1. Le coefficient de température de la résistance R10 est critique et doit être meilleur que 0,2 ppm/°C. Pour cette raison, Q1 est situé aussi loin que possible de R10 et bien sûr des tensions de référence sur le circuit imprimé.
L'IHM et son microcontrôleur
Cette partie est un module gen4-uLCD35-DT de 4D Systems, qui combine – entre autres – un écran tactile résistif couleur de 3,5 pouces, un microcontrôleur et un support de carte micro-SD. L'EDI 4D Workshop 4 est gratuit et contient les bibliothèques de fonctions des boutons tactiles pour ce projet (voir fig. 2). Le code lui-même est une forme simplifiée du C. L'interface graphique utilisateur (GUI) est réalisée ainsi : les boutons tactiles et les chiffres sont des images stockées sur la carte micro-SD. Chaque image a des coordonnées fixes sur l'écran. Lorsqu’on touche l'écran, on provoque une interruption qui détermine quelle image a été touchée et déclenche les opérations associées à ce « bouton ».
Réchauffage de la référence de tension
La dérive de la tension de sortie en fonction de la température est mesurée en ppm/°C. Par exemple, avec un signal de sortie de 10 V, 1 ppm correspond à une dérive de tension de 10 µV. La température ambiante de mon laboratoire varie approximativement de 15 °C à 25 °C, donc si la sortie a un coefficient de température de 2,5 ppm/°C, la tension de sortie peut varier jusqu'à 250 µV dans cette plage de température. J'ai utilisé une chambre thermique bricolée avec un contrôleur de température pour déterminer ce coefficient.
Je me suis alors demandé si je pouvais améliorer le coefficient de température en réchauffant la référence de tension. J'ai choisi un point de consigne à 55 °C, bien plus élevé que la température ambiante normale. J'ai construit un réchauffeur commandé par la température sur un petit circuit imprimé et je l'ai collé sur le côté inférieur du circuit de référence de l’étalonneur. J'ai de nouveau mis l’étalonneur dans ma chambre thermique, fait un cycle de température de cinq heures de 15 °C à 40 °C, et obtenu une dérive de la tension de sortie de 26 µV, ce qui donne un coefficient de température de moins de 0,2 ppm/°C, ce qui s'est avéré être cinq fois mieux que sans réchauffage !
Une enceinte « four » imprimée en 3D a été conçue pour couvrir le circuit de réchauffage et stabiliser sa température et celle de la référence de tension. Les fichiers de conception 3D peuvent également être trouvés sur la page Elektor Labs .
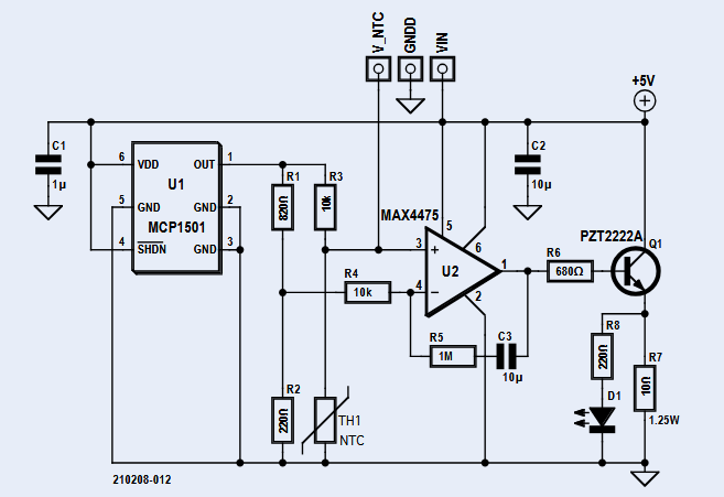
La figure 3 donne le schéma de la commande de réchauffage. La CTN (TH1) est placée sur le côté inférieur du circuit imprimé de la figure 4 et doit être alignée avec et collée sous la référence de tension U9 sur le circuit imprimé principal.
La figure 5 montre le prototype du circuit imprimé du réchauffage.
Construction de l’étalonneur
Les fichiers de conception KiCad, les fichiers gerber et de perçage pour commander le circuit imprimé principal et celui de réchauffage, et les listes de composants pour les deux cartes sont disponibles au téléchargement sur la page web Elektor Labs associée à ce projet . Le logiciel de programmation du module IHM est également disponible au téléchargement sur cette page.
Le projet est conçu pour tenir dans le boîtier Hammond spécifié dans la liste de composants. Même si le soudage des composants CMS n'est pas facile pour les amateurs inexpérimentés, il ne sera pas trop difficile d'assembler les circuits imprimés à l'aide d'un petit fer à souder.
Option batterie
Le circuit imprimé de l’étalonneur a été conçu pour être utilisé avec un module (dé-)chargeur de batterie chinois (réf. DDO4CVSA) du fabricant Eletechsup et une batterie au lithium de 4,1 V, mais après quelques essais, je l’ai écarté de mon montage final car – à mon avis – il chauffait trop. N'hésitez pas à l'essayer, à vos risques et périls bien sûr. Notez que Vin et Vout sur J1 doivent être reliés avec un fil de liaison si ce module n'est pas installé !
Programmation du module uLCD35
Cet étalonneur ne fonctionne pas sans logiciel, tous les fichiers nécessaires sont disponibles en téléchargement sur la page Elektor Labs . Pour le module IHM lui-même, achetez le kit de démarrage SK-35DT-AR de 4D Systems, qui contient l'écran tactile, une carte micro-SD de 4 Go et une interface pour programmer le module IHM. Vous trouverez ce kit chez Digikey (1613-1050-ND) ou RS-Components (841-7790).
En outre, vous devez télécharger et installer l'EDI de 4D Systems, disponible gratuitement à l'adresse .
Pour programmer le module IHM, assurez-vous d'abord que la carte micro-SD est formatée en FAT, et non en FAT32 ! Téléchargez Software.ZIP et USD_FILES.ZIP depuis et extrayez leur contenu dans des dossiers de votre ordinateur. Copiez tous les fichiers du dossier USD_FILES sur la carte micro-SD et insérez-la dans le module IHM. Connectez l'interface de programmation sur l'embase à 10 broches du module et à un port USB de votre ordinateur. Ouvrez l'application Program Loader (fig. 6) à partir de l'EDI de 4D Systems, sélectionnez le port COM de l'interface de programmation, sélectionnez Flash comme destination, chargez le fichier calibrator.4XE et cliquez sur OK. Lorsque le programme est chargé, le module affiche tous les boutons et les roues.
Note : le code source se trouve dans le fichier calibrator.4Dg ; tous les commentaires sont en français. L'utilisateur peut l'éditer et le modifier avec l'EDI.
Étalonnage
Comme pour toute source de tension de référence, le MAX6350 doit être vieilli pour améliorer sa stabilité à long terme. J'ai choisi 1000 h à température ambiante. Après 41 jours (environ 1000 h), la référence est stable à 4,99994 V ; les deux références de 10,50050 V et −10,49867 V, respectivement, sont stables à environ 10 µV.
Il faut ensuite un multimètre à 6,5 chiffres minimum pour l'étalonnage, et j'ai utilisé mon Agilent 34410A pour cela. Si vous maintenez le bouton Sign de l'IHM enfoncé pendant 8 s, tous les paramètres d'étalonnage précédemment enregistrés sont effacés.
Étalonnage de la tension de sortie
Tout d'abord, sélectionnez le mode de sortie « tension » en appuyant sur Volt/mA. Maintenez le bouton 000 enfoncé pendant 5 s pour lancer l’étalonnage, un bip retentit et le message calibration mode s'affiche. Utilisez les boutons « + » et « – » des roues codeuses pour obtenir une lecture de 0 V ±15 µV sur le multimètre, attendez environ 10 s pour stabiliser. En appuyant sur 000, l'écran affiche cal stored pendant 2 s, puis les roues codeuses affichent 10.00000. Puis, toujours à l'aide des roues codeuses, sélectionnez la valeur nécessaire pour obtenir 10,00000 V ±15 µV sur le multimètre.
Étalonnage du courant de sortie
Sélectionnez d'abord le mode de sortie « courant » en appuyant sur Volt/mA. Appuyez sur le bouton 000 et maintenez-le enfoncé pendant 5 s pour lancer l'étalonnage, un bip retentit et le message calibration mode s'affiche. Les roues codeuses affichent 00,0100 mA. À l'aide des boutons « + » et « – » des roues codeuses, sélectionnez la valeur correcte pour afficher 10 µA ±100 nA sur le multimètre. En appuyant sur 000, cal stored s'affiche sur le LCD pendant 2 s, puis les roues codeuses affichent 30,0000. À l'aide des roues codeuses, sélectionnez la valeur nécessaire pour obtenir 30 mA ±10 nA.
Fonctionnement
L'écran de l'interface graphique se compose de roues codeuses tactiles et de trois boutons. Les boutons +/– des roues codeuses sélectionnent la valeur de sortie. Le bouton sign inverse la polarité de la tension de sortie, il est inactif en mode courant. Le bouton Volt/mA sélectionne le mode de sortie (tension ou courant), et le bouton 000 réinitialise la sortie à 0 V ou 0 mA, respectivement.
Un atout précieux
Le coût total de la construction de cet étalonneur de tension et de courant de haute précision sera d'environ 300 €, ce qui un très bon prix pour cet appareil. Certes, vous aurez également besoin d'un multimètre de haute précision et bien étalonné pour garantir un réglage précis ; cela peut poser un problème, mais la plupart d'entre nous auront d'une manière ou d’un autre accès à ce type d'appareil. Cet étalonneur sera certainement un atout précieux dans votre laboratoire pour tester et ajuster toutes sortes de circuits électroniques, d’appareils et d'instruments de mesure.
Note de la rédaction : cet article (210208-01) a été publié dans Elektor novembre/décembre 2021. Il s'inspire du projet présenté par Vincent Gautier sur la plateforme Elektor Labs,où vous trouverez des informations plus détaillées sur son calibrateur, notamment tous les logiciels, les circuits imprimés, les nomenclatures et les fichiers pour imprimante 3D, que vous pouvez également télécharger. Une vidéo présentant ce projet est disponible ici.
Questions or Comments?
Do you have questions or comments about his article? Email the editor at luc.lemmens@elektor.com.

Discussion (2 commentaire(s))