La mesure de faibles différences dans des circuits haute tension nécessite généralement des sondes différentielles spécialisées, souvent coûteuses. Heureusement, il est possible de fabriquer soi-même une sonde haute tension à partir de composants abordables, tout en acquérant au passage une expérience pratique précieuse.
Mesurer de petites différences dans des circuits haute tension nécessite généralement des sondes différentielles spécialisées, souvent coûteuses. Heureusement, il est possible de construire sa propre sonde haute tension avec des composants abordables – tout en apprenant de précieuses leçons pratiques au passage.
UNE APPROCHE INTELLIGENTE ET ÉCONOMIQUE
Les hautes tensions apparaissent dans de nombreux domaines : alimentation à découpage, circuits à lampes, et de plus en plus dans les véhicules hybrides et électriques, où les hautes tensions et courants de batterie permettent de réduire les pertes et la taille des câbles. Bien qu’un multimètre standard soit une bonne solution pour mesurer des tensions absolues élevées, il montre ses limites lorsqu’il faut observer de petites fluctuations ou des différences entre deux niveaux de haute tension. Pensez à des situations comme la comparaison des tensions d’anode dans un amplificateur push-pull, ou l’analyse des nœuds de commutation dans un circuit transformateur en pont complet. Les deux exigent des mesures précises de différences relatives, et pas seulement des valeurs de tension brutes.
Le circuit terminé avec la carte électronique à l’intérieur du boîtier en aluminium moulé.
Le projet de sonde haute tension DIY d’Alfred Hesener (2010) offre une solution accessible pour réaliser ces mesures sans dépenser une fortune en matériel commercial. En cours de route, vous ne construirez pas seulement un outil utile pour votre laboratoire, mais vous approfondirez également votre compréhension du comportement des circuits haute tension, des aspects de sécurité et des techniques de mesure.
CIRCUIT DE LA SONDE HAUTE TENSION
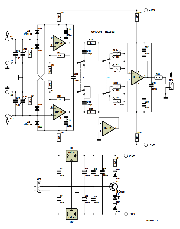
Consultez le circuit complet de la sonde haute tension (à l’exception des deux résistances d’entrée de 10 MΩ). Hesener expliquait :
« Sur le côté gauche, on peut voir les deux condensateurs céramiques supplémentaires en parallèle avec les trimmers, ainsi que la deuxième résistance du diviseur. Les diodes aux entrées (D11/12 et D21/22) assurent la protection contre les surtensions ; elles fonctionnent beaucoup plus vite que les diodes Zener et leur capacité est bien plus faible. Les résistances d’entrée élevées (10 MΩ) limitent de manière fiable toute surtension provenant des diodes ainsi que toute fuite de courant de l’alimentation. Pour une bonne réponse en fréquence, il est essentiel de minimiser la capacité parasite aux nœuds du circuit. »
Circuit complet (sans les deux résistances d’entrée de 10 MΩ). Cliquez pour PDF
Le circuit final de la sonde haute tension a été monté sur une carte électronique et placé dans un boîtier en aluminium moulé. L’étage d’entrée (à gauche) était recouvert d’une feuille de cuivre placée en dessous et isolée de l’amplificateur différentiel principal situé à droite, afin de minimiser le couplage capacitif. Les bandes de cuivre ont été soudées à la carte à l’aide de broches de masse. Hesener a pris soin, au niveau des entrées, d’assurer une isolation adéquate et un espacement suffisant entre les conducteurs haute tension. Les résistances d’entrée de 10 MΩ et leurs fils de connexion ont été sécurisés avec de la gaine thermorétractable.
LE PROJET ORIGINAL DE SONDE
L’article original, « Sonde haute tension », est paru dans Elektor en septembre 2010. Vous pouvez accéder à l’article gratuitement pendant les deux semaines suivant la publication de ce billet. Si vous réalisez un circuit similaire, pensez à partager votre projet sur la plateforme Elektor Labs !
Note de la rédaction : Cet article est paru pour la première fois en 2010. Étant donné l’âge du projet, certains composants ou produits peuvent ne plus être disponibles, et certaines techniques de conception peuvent sembler dépassées. Cependant, nous pensons que ce projet vous inspirera pour démarrer de nouvelles conceptions à l’avenir.
Veuillez saisir votre adresse électronique. Les instructions de réinitialisation de votre mot de passe vous seront immédiatement envoyées par courriel.
Discussion (0 commentaire(s))