Circuit : générateur pour moteur pas à pas
23 septembre 2025
sur
sur
Les microcontrôleurs dominent peut-être les projets de moteur pas à pas d’aujourd’hui, mais il y a un certain charme à les commander uniquement avec de la logique CMOS. Cette approche sans programmation ramène tout aux bases de la conception numérique, ce qui la rend idéale pour les apprenants comme pour les passionnés de rétro-électronique.
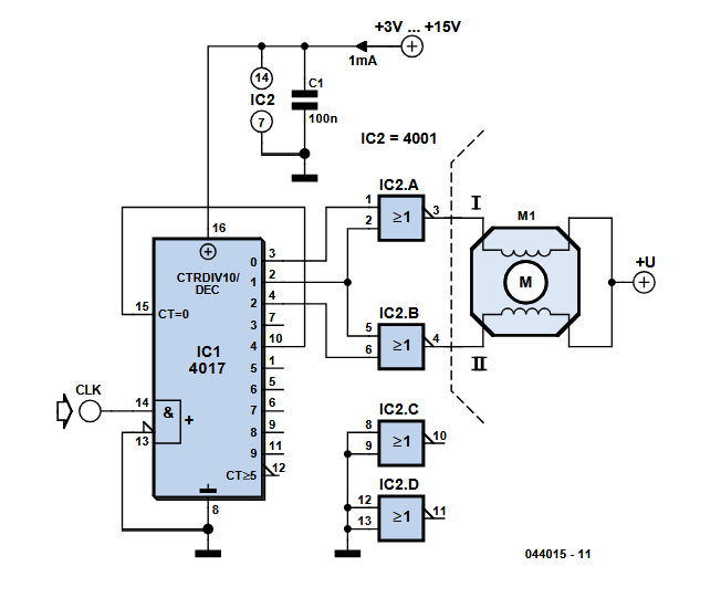
Dans un court article, l’équipe d’ingénierie d’Elektor expliquait : « Le diagramme temporel montre clairement que les sorties du compteur 4017 sont combinées avec des portes OU inverseuses pour produire deux signaux carrés déphasés. Cela crée la séquence correcte pour alimenter les enroulements : d’abord le premier enroulement négatif et le second positif, puis les deux négatifs, ensuite le premier positif et le second négatif, et enfin les deux positifs. »
À l’intérieur du 4017 se trouve un compteur divisé par 10 associé à un décodeur. Lorsque le compteur est à zéro, la sortie « 0 » est à l’état haut. Au front montant suivant de l’horloge, le compteur passe à 1 et la sortie « 1 » devient active. Cette séquence se poursuit jusqu’à ce que la sortie « 4 » s’active. Celle-ci est reliée à la broche de réinitialisation, ce qui ramène instantanément le compteur à l’état zéro.
Pour observer cette sortie à l’oscilloscope, il faut un réglage très précis pour distinguer l’impulsion, car elle est extrêmement courte. La sortie d’une porte OU ne peut fournir que quelques milliampères, ce qui est insuffisant pour piloter directement un moteur pas à pas. Un étage de commande adapté, inséré entre le générateur et le moteur, a d’ailleurs été publié dans le numéro de mai 2004 d’Elektor.
Note de la rédaction : Cet article est paru pour la première fois en 2004. Compte tenu de l’ancienneté du projet, certains composants ou produits peuvent ne plus être disponibles, et certaines techniques de conception peuvent sembler dépassées. Toutefois, nous pensons que ce circuit saura vous inspirer à réaliser de nouveaux projets.
Le schéma
Le schéma simple suivant, datant de 2004, transforme un signal d’horloge issu d’un générateur d’ondes carrées en deux signaux déphasés de 90°, exactement adaptés aux besoins des enroulements d’un moteur pas à pas. Cette simplicité implique que la fréquence est divisée par quatre, mais l’inconvénient peut être facilement compensé en augmentant la fréquence d’entrée.
À l’intérieur du 4017 se trouve un compteur divisé par 10 associé à un décodeur. Lorsque le compteur est à zéro, la sortie « 0 » est à l’état haut. Au front montant suivant de l’horloge, le compteur passe à 1 et la sortie « 1 » devient active. Cette séquence se poursuit jusqu’à ce que la sortie « 4 » s’active. Celle-ci est reliée à la broche de réinitialisation, ce qui ramène instantanément le compteur à l’état zéro.

Le projet original de générateur pour moteur pas à pas
L’article original « Générateur pour moteur pas à pas » est paru dans Elektor en juillet/août 2004. Vous pouvez accéder à l’article gratuitement pendant les deux semaines suivant la publication de ce billet. Si vous réalisez votre propre schéma, n’hésitez pas à partager vos résultats sur la plateforme Elektor Labs !Note de la rédaction : Cet article est paru pour la première fois en 2004. Compte tenu de l’ancienneté du projet, certains composants ou produits peuvent ne plus être disponibles, et certaines techniques de conception peuvent sembler dépassées. Toutefois, nous pensons que ce circuit saura vous inspirer à réaliser de nouveaux projets.
Je m'abonne
Alerte de tag : Abonnez-vous au tag Circuits & Circuit Design et vous recevrez un e-mail dès qu’un nouvel article à ce sujet sera publié sur notre site web ! Lire l'article complet
Hide full article

Discussion (0 commentaire(s))