SigMul (10)

par SigMul

| Even the Sky is not the Limit: GPS as a Time Source

par SigMul

| From Von Neumann to RRAM,the Hardware Revolution for Energy-reduced AI

par SigMul

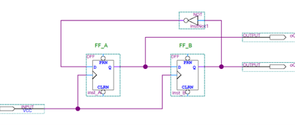
| Quadrature Signals are frequently used. Two clock signals with a 90-degree relation can very easily be created with only two D-FlipFlips. T...

par SigMul

| An Alternative for 3D POV Displays

par SigMul

| UALink, a new high-speed interconnect, in FPGA-based data acquisition systems ?

par SigMul

| Amplifying components like transistors, tubes, or Field-Effect Transistors (FETs) are inherently nonlinear. This makes the design of high-qu...

par SigMul

| Methods to find system's distortion-generating function, f(x). Determine the inverse distortion function g(x). And create an overall linear...

par SigMul

| Often a Log Compression is used to create a good match of (detected) signals that contain a very high dynamic range to be able to become dis...

par SigMul

| La carte USB GAD dispose de plusieurs canaux analogiques à haut débit pour générer et acquérir des signaux analogiques à large bande. Elle a...

par SigMul

| Lowcost wideband signal generator, oscilloscope, logic analyzer and more.. On the "USB GAD_base" board are multiple channels of highspeed D...